Agentic AI如何重构软件工程与业务效率?

过去20年,软件工程一直在新技术的赋能下经历着快速迭代。直到今天,Agentic AI才为行业带来了真正的颠覆性变革。
软件的存在,一方面是把人类手动的操作步骤信息化,另一方面是把业务流程自动化。所以在一定程度上,软件技术的发展便是自动化技术的进步。
作为新兴的自动化技术范式,基于大语言模型的Agentic AI带来的智能自动化与传统自动化有着鲜明的对比:前者体现了自主性、适应性和情境感知,重新定义了软件能力的边界,后者仅是针对特定任务且规则驱动的。
Agentic AI不只是技术上的演进与竞争,也是现代系统中不断演进智能层次,跟是把自动化推上了一个新的台阶,使得自动化真正进入智能自动化时代。
本文,将从自动化角度分析传统自动化到智能自动化的发展情况,分析它们的核心优势与潜在挑战,系统阐释其对软件工程范式、企业成本模型、团队组织架构及长期战略布局的深远变革与战略启示。
演变:从自动化到能动性
传统自动化基于确定性脚本、流程自动化和企业RPA工具,这样的设计是为了更快、更便宜且无疲劳地重复执行可预测的自动化任务,传统自动化的发展大体可以分为以下几个阶段:

- 早期阶段:Shell脚本、cron作业、批处理。
- 2000年代中期:CI/CD流水线,开发与运维中的任务自动化。
- 2010年代:企业工作流程的RPA(机器人流程自动化),如UiPath、Blue Prism和Automation Anywhere(AA)等工具,国内也涌现了实在智能、来也科技、金智维、容智信息、艺赛旗、影等一批优秀RPA企业。
- 2010年代末:工作流程引擎(Camunda、Zeebe)、API驱动自动化、IFTTT型模式。
2023年开始,Agentic AI的逐步推广与应用,拉开了基于Agentic AI的智能自动化帷幕,我们正在进入Agentic AI智能自动化时代。
Agentic AI是具备自主感知、决策、执行与迭代优化能力的人工智能系统,核心区别于传统AI的“被动响应”,无需持续人工指令,能在动态环境中主动规划目标路径、适应场景变化、反思行动成效并开展多维度互动,以核心目标为锚点推进任务落地。
Agentic AI并非被动响应的自动化引擎,而是具备主动行为能力的数字主体。它依托推理、记忆与目标优先级排序能力,甚至可与其他主体开展协商协作
Agentic AI的基础单元AI Agent具备完整的自主闭环能力:借助工具或API感知外部环境,依据预设目标规划行动路径,通过API或脚本执行具体操作,并依托内存模块完成行动反思与经验沉淀。
AI Agent以GPT、Claude、Gemini、DeepSeek等大型语言模型(LLM)为核心驱动,依托LangChain、AutoGen、CrewAI、ReAct等主流框架构建而成。这一概念的灵感源于1990年代的认知科学与多智能体系统研究,如今在现代AI技术的赋能下,实现了核心能力的突破性强化。
Agentic AI核心特征如下:
- 目标导向(非单纯任务驱动):聚焦长期复杂目标,可自主拆解子任务、动态调整优先级;
- 多步骤规划能力:能规划逻辑连贯的操作流程,遇阻时可优化替代方案;
- 记忆-反思闭环:含短期上下文存储与长期经验沉淀,通过复盘迭代行为策略;
- 动态适配性:可处理歧义信息、应对环境变化,无需额外人工澄清;
- 协同能力:支持多Agent分工协作或人机自然交互,突破单一能力边界。
Agentic AI以自主闭环能力为核心,凭借明确的目标导向、灵活的适配性与模块化架构,打破了传统AI的被动局限。其核心特征与底层组成的协同发力,不仅简化了复杂任务的落地路径,更推动AI从辅助工具向自主协作主体演进,为各行业场景创新与效率升级注入了核心动力。
这里顺便说一下,在大模型和Agent到来之后,一直积极融合AI与RPA、流程挖掘等技术主推超自动化的技术厂商,先一步把Agent模式引入到了超自动化生态中,推出了能够融入企业级业务流程的RPA Agent。
UiPath、AA等RPA厂商创造了Agentic Automation、Agentic Process Automation等基于Agentic AI的概念,顾名思义就是Agentic与自动化的融合。同时国内的一众RPA厂商,也都推出了RPA Agent相关的产品。关于此,王吉伟频道将在另一篇文章中与大家探讨。
传统自动化与Agentic AI的优势与局限
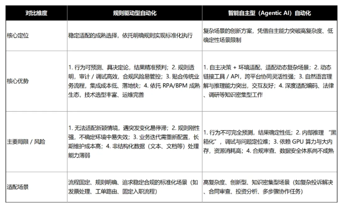
规则驱动型自动化能够依托明确规则实现稳定执行,基于Agentic AI的智能自主型自动化凭借自主能力突破复杂场景限制,二者各有适配场景与核心特质,以下从优势、局限/陷阱两方面展开详细分析。

规则驱动型自动化:稳定适配的成熟选择
核心优势
- 行为具有高度可预测性与决定论特征,输入与输出遵循明确规则映射,结果可精准预判;
- 规则透明化使得审计溯源、问题调试更高效,安全合规风险易管控,符合企业风控要求;
- 设计逻辑贴合传统业务流程,无需大幅改造现有体系即可快速集成,落地成本低;
- 依托RPA、BPM等成熟工具生态,技术选型丰富、运维支持完善,应用门槛低。
主要限制
- 仅能按预设规则响应已知场景,面对未定义的新颖情境或突发变化时,缺乏自主适配能力,易陷入执行停滞;
- 规则逻辑刚性强,在市场波动、流程调整等不确定环境中,易出现执行失效问题;
- 业务流程迭代时需同步重新配置规则,长期维护成本高,难以跟上快速变化的业务需求;
- 对非结构化数据(如自由文本、扫描文档、对话记录)的解析与集成能力薄弱,适用场景受限。
智能自主型自动化:复杂场景的创新机遇与潜在风险
核心优势
- 具备自主决策与环境适配能力,能在高复杂度、低确定性场景(如动态市场分析、复杂问题拆解)中高效运行;
- 可动态识别需求、链接各类API与工具,自主完成跨平台、跨流程的协同操作,灵活性极强;
- 拥有先进的自然语言理解与逻辑推理能力,能独立权衡选项、做出决策,交互体验更自然;
- 深度适配编码、学术调研、法律文书处理、政策分析等知识密集型工作,大幅提升高端任务效率。
潜在威胁
- 自主决策过程受多因素影响,行为缺乏绝对确定性,结果可预测性低于规则驱动型AI;
- 内部推理过程具有“黑箱”特性,决策依据难以追溯,导致问题定位与调试难度显著增加;
- 依赖高性能计算资源,GPU算力消耗大、上下文内存占用高,长期运行成本较高;
- 针对合规审查、数据安全、权限管控的成熟解决方案尚不完善,大规模落地存在合规风险。
两种自动化并非替代关系,而是互补共存的技术选择:前者适用于流程固定、追求稳定与合规的标准化场景,后者则更适配创新型、复杂型、知识密集型任务。
企业选型时需结合业务特性、成本预算与风险承受能力,合理搭配两类技术,既借助规则驱动型AI保障基础流程稳定,又通过智能自主型AI挖掘创新价值,实现技术赋能效益最大化。
驱动Agentic AI的技术
Agentic AI的自主协作能力,依托“架构-工具-模型-部署”的完整技术栈实现。以下精简拆解核心组成、主流工具、基础模型及托管方案,为落地提供清晰参考。
核心组成模块
- 大型语言模型(LLM):认知核心,负责推理、理解与任务拆解,主流选型有GPT-4、Claude 3等;
- 计划者/执行者:拆解任务、规划流程、调度行动并监控进度;
- 记忆存储:留存上下文、历史数据与学习经验,保障决策连贯性;
- 工具层:含API包装器、浏览器代理、代码解释器等,拓展外部交互能力;
- 代理框架:提供标准化开发底座,简化集成与协作。
主流框架与库
- LangChain:模块化设计,支持代理执行、内存管理与工具编排;
- AutoGen:聚焦多Agent协同,适配人机交互与角色化分工;
- CrewAI:强化任务分配与Agent协调,适配团队化协作;
- MetaGPT:角色化代理模型,模拟软件团队流程化协作;
- ReAct:“推理+行动”闭环,优化动态场景适配;
- Haystack/LlamaIndex:RAG后端,支撑非结构化数据检索。
基础模型与工具内存
- 基础模型:GPT-4、Claude 3等大参数量模型适配高复杂度任务,Mistral 7B等轻量化模型适配低算力场景;
- 矢量数据库:Pinecone、Weaviate、Chroma等,提升非结构化数据检索效率;
- 内存存储:Redis、MongoDB搭配LangChain接口,稳定存储数据;
- 核心工具:Zapier NLA、浏览器代理、文件阅读器等。
托管与运营
可观察性工具(LangSmith、AgentOps)实现监控与问题排查,部署平台(Modal、Lambda、GCP函数等)支持灵活扩缩容。
这套模块化技术栈降低了Agentic AI开发门槛,适配不同场景需求。随着框架迭代与模型升级,其落地成本将持续降低,向更多行业深度渗透。
应用案例、成本及实用性
智能自动化与传统自动化适配不同业务需求,前者凭借自主协同能力突破复杂场景,后者以规则驱动优化标准化流程,共同助力企业效率提升。下面是一些应用案例,供大家参考。
智能自动化:复杂场景的自主应用
- 软件工程:代码生成、API包装、测试用例生成及基础设施即代码模板;
- 客户支持:自主理解诉求、协同跨部门资源的多步骤投诉解决代理;
- 法律/政策审查:合同起草、条款比对与风险标注;
- 财务分析:整合实时信息流的投资组合审查与决策支撑;
- 生成式AI流水线:多智能体协同完成数据清理、提示调整、响应评分;
- 联络中心:Amazon Connect+Lambda+Bedrock方案实现智能路由。
传统自动化:标准化流程的高效执行
- 发票处理:RPA机器人抓取PDF发票数据并录入财务系统;
- 工单路由:通过JIRA/ServiceNow的规则驱动自动分配工单;
- 用户配置:自动化员工入职流程(权限开通、设备申领等);
- 监控+警报:指标异常时触发通知与基础排查的自动化脚本。
- 在成本和使用性方面,可以从以下维度进行对比,配合成本矩阵图食用。
- 在成本和使用性方面,可以从以下维度进行对比,配合成本矩阵图食用。

初始部署上,传统难度为低到中等,Agentic AI为中到高;维护方面,传统需手动更新、成本高,Agentic AI靠自适应能力降至中等;云资源使用上,传统聚焦CPU、消耗低,Agentic AI依赖GPU与上下文内存、消耗高;许可成本上,传统为中等(如RPA工具),Agentic AI因LLM接口等成本较高。
劳动力影响上,传统减少低价值任务,Agentic AI增强高价值知识工作;可审计性传统更高,Agentic AI偏低到中等;安全治理传统体系成熟,Agentic AI尚不成熟但在改进。两者定位互补:传统适配标准化场景,Agentic AI适配高复杂度场景,各有优缺。
传统自动化与Agentic AI智能自动化是互补的。前者夯实标准化流程的效率底座,后者则突破复杂决策场景的能力边界。企业按需选型,即可实现全流程效率优化,推动数字化转型深度落地。传统自动化适配标准化场景,Agentic AI适配高复杂度场景,二者各有优长、互为补充。
智能自动对软件工程方法论的影响
随着Agentic AI在软件开发领域的深度渗透,传统以代码确定性、流程标准化为核心的软件工程方法论,正迎来从开发逻辑到团队架构的系统性迭代。Agentic AI的自主性与协作性,正在重塑软件工程的核心范式。这一影响体现在多个维度:

首先,开发重心从代码编写转向提示词设计。工程师不再仅聚焦代码逻辑实现,而是通过自然语言定义智能代理的任务边界、协作规则与工作流程,以“语言编排”替代部分代码开发;
其次,工具工匠角色价值升级。工程师从工具使用者转变为代理与工具的协调者,负责匹配代理框架、对接工具层、优化多代理的协作链路;
再者,测试难度显著提。传统开发的结果决定论不再有效,测试需从验证固定输出转向覆盖代理的动态决策场景,验证其行为合理性与适配能力;
此外,流水线架构向agent为中心演进,CI/CD流程拓展为CI/CD/AI,agent成为流程中的主动参与者,自动完成代码审查、测试用例生成、部署后优化等环节;
最后,DevSecOps持续演进,安全与合规策略封装为智能代理,通过AI驱动的政策执行,实现实时漏洞扫描、动态合规校验。
同时,适配这一变革的软件团队也将新增多个专属岗位,比如:
- 提示工程师负责设计高效提示词以定义代理任务;
- 代理策划者规划多代理的角色分工与协作路径;
- 人工智能可观测分析师监控代理运行状态、追溯决策链路;
- LLMOps工程师支撑基础模型的部署、微调与资源调度。
Agentic AI对软件工程方法论的影响,本质是将开发模式从流程驱动升级为智能协作驱动。这些范式调整不仅拓展了软件工程的能力边界,也要求团队快速适配新角色与新流程。
这意味着,广大企业需要同步升级方法论,才能在释放智能代理价值的同时,应对其带来的动态性与复杂性挑战,推动软件工程向更高效、更智能的方向演进。
后记:在炒作中迎接范式转变做出战略抉择
在Agentic AI的技术浪潮中,目前的行业舆论正在呈现出一种鲜明反差感。
一边是充满想象的大肆宣传,恨不能把Agentic AI塑造成能颠覆工作模式的全能工具。另一边则是落地实践中的现实约束,让技术的真实边界逐渐清晰。这种反差,折射出了新技术从概念到成熟的必经阶段。
在炒作层面,“Agent可替代整个团队”“复刻人类推理”“软件全生命周期自动化”等说法比比皆是,但从很多实际应用案例来看,这种夸大的说法更多是用于推广产品的理想化想象。
在现实层面,Agent擅长结构化认知任务,却难胜创造性策略工作,且需人力参与设置边界、处理异常,记忆局限、AI幻觉、安全风险等仍是待解挑战。
现在的Agentic AI充满了炒作性宣传,但它不会是短暂的行业热词,并且正在重塑智能系统设计逻辑的范式转变。智能Agent所具备的思考、学习、适应与协作的能力,决定了它不同于传统自动化的僵化执行。这也使得软件的定义得到拓展,它不再是代码集合,而是承载认知能力的智能载体。
对于软件行业高管而言,Agentic AI带来的智能自动化,也让清技术应用战略方向更加清晰。那就是:
在业务流程稳定、规则明确的领域(如标准化财务报销、固定工单处理),依托传统自动化夯实效率底座。在需要适应力、语言交互的复杂场景(如多步骤客户投诉、市场调研拆解),引入Agentic AI作为核心支撑。构建自动化+Agent的混合系统,让传统自动化充当高效执行的肌肉,让Agentic AI成为自主决策的大脑。
这意味着当下投资应用Agentic AI的核心逻辑也变了,不是用其替代人类,而是借助它增强团队人才的能力,释放高价值知识工作的创造力。
这一范式转变的价值,将在人机协同的实践中逐步释放,推动软件工程与业务流程向更智能、更高效的方向持续迭代。
本文内容仅供参考,不构成任何专业建议。使用本文提供的信息时,请自行判断并承担相应风险。



