生成式 AI 如何重构协作学习?社会认知互动的变革逻辑

一、引言
在当今跨学科协作需求激增的时代背景下,高效协同已成为个体核心竞争力的关键组成部分。协作学习作为一种关键的教学策略,已逐渐成为培养学习者批判性思维、团队协作能力及复杂问题解决能力等21世纪高阶技能的有效途径(王妍莉,付玉娜,刘思嘉,区文诗,2024) 。然而,协作学习是一个跨越个体、小组、社区等多个层面,涉及认知、元认知、行为、社会、调节、情感等多个维度的复杂过程(Ouyang et al., 2023),其内在的复杂性使得协作学习在实践中常面临小组成员搭便车、参与不均衡、交互缺乏深度等挑战(吴军其,吴飞燕,张萌萌,戴新菊,张影, 2022)。在此背景下,人工智能(AI)技术为深入理解、分析与支持协作学习提供了新的可能,特别是自2022年以来以ChatGPT为代表的大语言模型的兴起,使得协作学习的形态和应用场景得到了前所未有的拓展。这些技术革新不仅突破了传统人—人协作的边界,催生了人—机协作、人—机—人协作等新模式(Liu, Li, & Dong, 2024),还极大地丰富了协作学习场景,从传统的面对面互动,延伸至在线协作、计算机支持的协作学习,以及线上线下混合式学习等多种场景。从认知视角看,协作学习本质上是一个融合了个体概念转变和群体协同建构的双向循环过程,其核心在于一种具有社会和认知双重属性的互动,即社会认知互动(王靖,崔鑫,2024)。这一过程的核心在于小组学习者通过承担不同角色推进小组共同解决问题。因此,提升协作学习效果的关键在于如何有效地支持和优化这些角色互动。尤其当AI介入协作学习时,它作为互动网络中的一个新行动者,深刻影响着社会认知互动结构。从“角色”视角分析协作学习中AI的作用机制,将其技术功能映射到教育功能,探讨“技术承担何种角色,通过何种路径影响学习”,对优化协作学习中AI设计与应用至关重要。
基于此,本研究采用系统性文献综述法,从“角色”视角,对国内外AI赋能协作学习的相关实证研究文献进行分析,探索AI的作用机制,以期为更好地利用AI干预、设计、分析乃至参与协作学习提供借鉴依据和创新思路。
二、文献综述
(一)协作学习的本质
协作学习无疑是一个复杂的过程,它要求学习者首先形成个人观点,并在小组内进行公开陈述,通过对话、协商、论证与反思共同构建群体知识(Stahl, 2000)。在这一过程中,一方面学习者的观点在经历了因与小组成员产生的认知冲突而进行的反复论证后得到不断发展与变化,另一方面学习者与同伴通过协作推动群体知识生成与持续改进。因此,协作学习的认知过程是融合了个体概念转变和群体协同建构的双向循环过程,其核心在于一种具有社会和认知双重属性的互动,即社会认知互动(王靖,崔鑫,2024)。从某种程度上来说,要回答“如何促进协作学习更有效地发生?”这个问题,首先需要解决“如何更好地监控、干预与促进学习者之间的社会认知互动?”这个前置问题,而解决这个问题与AI在协作学习中的应用密切相关。
(二)AI在协作学习中的应用
AI(如聊天机器人、智能代理、个性化学习系统和可视化学习环境等)在个性化学习支持、实时可视化反馈、数据挖掘等方面表现出来的潜力引起了协作学习领域研究者的广泛关注。Tan、Lee和Lee(2022)通过系统回顾发现协作学习中的AI应用主要聚焦两大焦点:优化协作学习成果和促进社会认知互动,具体表现为利用聚类、决策树、自然语言处理等技术从小组表现、学习者情感、学习者互动话语、学习者特征和行为等方面深入挖掘影响协作学习质量的因素、归纳协作学习特征和规律,通过提供可视化表征与反馈来促进学习者对小组协作状态的感知,提高其共享调节水平,进而反思并完善小组协作知识建构内容。例如:Zheng、Long、 Chen和Fan(2023)提出了一种基于知识图谱和AI的自动化评估和反馈方法,显著地提高了小组绩效、知识建构和共享调节水平。Li(2023)以QQ代理服务器为基础,设计并实施了一个融入ChatGPT的学习系统,通过即时反馈、持续对话和学习干预为学生提供个性化指导。
随着AI技术的不断发展,AI在协作学习中所扮演的角色愈加多样且复杂,它既可以作为促进小组感知与反思的智能辅助工具提升小组学习者的协作质量,亦可以充当智能导师助力学生优化知识结构、提升学科能力,还可以作为智慧学伴,与人类学习者展开深入全面的沟通交流和对话协商,进而形成对复杂问题的共识,实现更深层次的意义建构。已有研究者建议重新思考AI在协作学习中的作用,强化对机器角色的辨识与动态调整(王一岩,刘淇,郑永和, 2024),探索人类学习者和AI如何互补以实现高质量的协作学习(Kim & Cho, 2023)。然而,现有的综述类研究多从AI的技术应用类型(Zhang & Aslan, 2021)、面向的目标人群(Baker, Smith, & Anissa, 2019)及不同范式(Ouyang & Jiao, 2021)的角度,对AI在教育(高等教育、语言学习、科学教育等)中的应用进行梳理,尚未有研究者从角色视角对协作学习中AI的作用机制进行系统性分析。具体来说,AI在协作学习中扮演了哪些关键角色,这些角色是如何促进学习者之间互动质量和协作学习效果的?目前在AI赋能协作学习的实践中还存在哪些问题或挑战?未来应如何克服?
基于上述问题,本研究对截至2025年9月的国内外AI赋能协作学习的相关实证研究文献进行检索与分析,综述AI在协作学习中扮演的关键角色,并深入分析不同角色促进学习者之间互动质量和协作学习效果的关键路径,同时探究在AI赋能协作学习实践中存在的问题与挑战,为更好地促进AI在协作学习领域的应用提供创新思路。
三、研究方法与过程
(一)文献检索
本研究采用系统性文献综述法,选取中国知网数据库(CNKI)及Web of Science(WOS) 引文索引数据库作为文献来源。使用数据库的高级检索功能,限定文献来源为“期刊”,以表1所示的主题“AI”AND“协作学习”AND“教育”及具体搜索式进行检索。检索时间限定为2019年1月至2025年9月,旨在系统梳理AI赋能协作学习的最新进展,揭示生成式AI兴起(以2022年ChatGPT发布为标志)前后相同时间内AI赋能协作学习的机制变化。最终,经检索共获取1418篇文献。
(二)文献筛选
为确保样本文献与研究问题的高度相关性,研究制定了文献筛选标准以评估文献质量。首先,文献须发表于被SCI、SSCI或CSSCI收录的期刊;其次,研究类型须为教育领域内协作学习情境的实证研究,排除与协作学习情境无关或者综述评论类以及AI课程教学的文章;最后,研究内容至少包括AI对协作学习的分析、设计或评价之一,排除未提及或未应用AI的文章。文献筛选共有三轮,首先,在第一轮筛选阶段,研究者通过阅读文献的题目与摘要部分,根据标准对已检索到的文献进行初步筛选后,得到174篇文献;随后,进入第二轮筛选,研究者阅读文献全文,继续根据标准进行复筛后,得到35篇文献;最后,进入补充筛选阶段,研究者采用“滚雪球”的方法,在第二轮筛选所得文献的基础上,对其引用的相关文献进行检索与阅读,并根据标准进行筛选,最终纳入44篇文献。整个筛选过程由两名研究者共同完成,在分歧之处讨论解决,筛选过程与结果如图1所示。

(三)文献编码
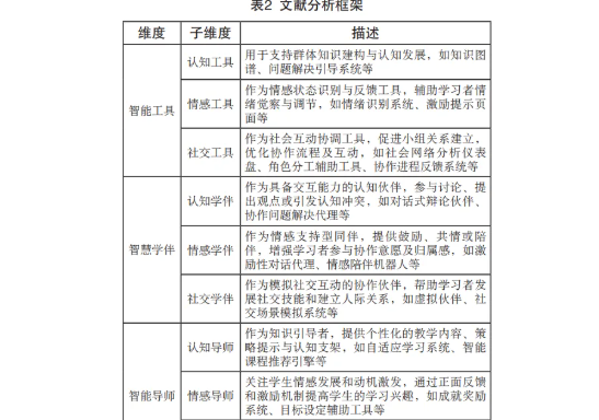
为系统回答研究问题,研究借鉴并整合了已有研究中关于AI在教育系统中角色分类的理论成果,基于研究具体目标构建文献基本分析框架,对最终纳入的文献进行编码。具体而言,参考Ouyang和Jiao (2021)基于复杂适应系统理论所提出的AI角色概念框架。该框架指出, AI在融入教育系统后,主要通过扮演媒介与主体这两种角色,进而影响师—生以及生—生间的关系。其中,“媒介”角色体现为AI作为工具直接支持协作学习过程,如提供认知支架或促进群体意识形成等,而“主体”角色则表现为AI作为具有动态交互能力的类人主体,以导师或同伴的身份介入协作学习过程。然而,该框架仅在宏观层面界定了AI的角色类型,并未深入各个子维度探究不同角色赋能协作学习的关键路径。事实上,协作学习本质上是认知协同、情感互动与社会关系交织的复杂过程,仅从角色类型出发无法全面刻画AI的支持路径。因此,有必要结合认知、情感与社交三个关键维度,构建更具解释力的分析框架。
基于此,本研究在沿用该分类体系的基础上,进一步将“媒介”角色具象化为“智能工具”,将“主体”角色细化为“智慧学伴”与“智能导师”。同时,为系统揭示三类角色在协作学习过程中的支持机制,研究从认知、情感与社交三个维度对每一类角色进行子维度划分,以全面捕捉AI在促进知识建构、调节学习情绪与增强社会互动等方面的具体功能,最终形成的文献分析框架如表2所示。

四、研究结果
结合上述文献分析框架,由两名研究者依据统一的文献信息抽取单,对纳入文献进行独立编码,分歧之处讨论解决,最终编码结果如图2所示。在纳入的44篇文献中,AI以工具角色支持协作学习开展的共有30篇,以学伴角色参与协作学习的共有24篇,以导师角色指导协作学习的共有20篇。因同一篇文献可能同时涉及多个角色或维度,故各角色及维度频次之和大于最终纳入文献总数。

值得强调的是,这三类角色并非孤立存在,而是相互补充、协同作用,共同构建了一个多层次、多维度的AI赋能协作学习支持体系。智能工具侧重于通过数据挖掘与可视化反馈提升协作过程的可调节性;智慧学伴通过模拟人类交互行为,以“类主体”身份参与协作,激发认知冲突与情感共鸣;智能导师则通过个性化引导与动态干预,扮演教学组织者与协调者的角色。接下来,研究将结合文献编码结果,详细阐述三类角色的具体功能与作用路径。
( 一 )AI作为工具支持学生开展协作学习
1. 促进认知参与的智能工具
AI作为一种认知工具,一方面可以通过可视化手段,如直方图、知识图谱等呈现小组成员在群体互动过程中的认知参与变化信息,来引导小组成员进行自我反思与调节,以促进主体间的互动与协商(Zheng et al.,2023;Chen,Li,Chang,& Chen,2021)。另一方面,ChatGPT等生成式AI的快速发展极大地提升了机器的智能水平,能够为学习者生成个性化内容、提供精准化学习干预(钟秉林 等, 2023),并在多轮人机对话的基础上帮助学习者完成信息收集、资源检索、数据处理、评价反馈等工作,以支持学习者个体认知发展及群体知识的创生(吴军其 等,2022)。如Zheng等(2023)使用深度神经网络和自然语言处理等技术,将小组在线讨论内容转换为可用于表征小组理解的知识图谱(见图3),从小组协作知识建构水平、知识深度以及知识收敛程度三个方面生成评估结果,为各组提供个性化的反馈内容,显著提高了小组协作绩效和共享调节水平。Chen等(2021)开发了一个主题分析即时反馈系统,该系统通过自然语言处理技术分析并挖掘了不同群体的异步在线讨论内容,使用条形图、表格和知识图谱等可视化工具展示讨论主题分布。同时,学习者可通过点击显示的“主题词条”浏览与主题相关性最高的帖子,极大地促进了学习者异步讨论的整体表现和讨论的复杂度与广度。Hew、Huang、Du和Jia(2023)为在线课程学习者提供聊天机器人,基于SMART目标设定框架开发对话问题,逐步引导学习者制定具体、清晰、可测量、可达到的学习目标。

2. 促进情感参与的智能工具
情感是直接影响学习过程和结果的最关键决定因素之一(Chen,Wang,Kirschner,& Tsai, 2018)。AI作为一种情感工具,可以通过分析学习者的面部表情、协作对话等数据,提取能够反映学习者个体或群体情感信息的相关特征,结合特征分析结果为其提供可视化的情感表征与反馈信息,通过鼓励学习者积极倾听、参与,促进小组学习者共同面对、协商并解决问题,激发团队成员之间的信任感和归属感,从而提升整个小组的学习效能。例如:Zheng、Zhong和Niu(2022)采用Bert模型主动分析学习者在线讨论记录的行为和情绪。其中,行为分类器包括知识建构、协商调节、支持认同、提出问题与无关话题五类标签,情绪分类器包括积极、消极和中性三类标签。平台会根据分类结果,以直方图的形式为学习者提供行为及情绪分类汇总结果,并辅之以个性化反馈,鼓励学习者积极调整协作学习行为与状态(见图4)。Lin、Wang、Lee、Huang和Wu(2024)使用多模态学习分析系统,收集学习者在协作过程中产生的面部表情、眼动及讨论音频等多模态数据并进行分析,准确识别学生的学习行为和需求,以支持教师施加精准干预。

3. 促进社交参与的智能工具
此处的“社交”并非泛指人际交往,而是特指协作学习环境中主体间的社会互动过程。从某种程度上讲,协作学习中学习者个体认知结构的修正与创新根源于这种互动。
当AI作为一种社交工具时,一方面,它可以通过可视化手段展现小组成员的社会交互密度、质量等信息,来协调主体间交互的紧密程度,促进相互依赖的社会关系的形成,从而有效提升小组内部的凝聚力。另一方面,有研究者在协作学习平台嵌入教学代理或聊天机器人,通过支架似的对话问答帮助小组学习者设定协作目标、规划协作任务分工等,引导学习者明确角色与分工,初步建立积极的社会关系。例如:Yang、Zhu、Sun和 Chan (2022)借助KBDeX这一社会网络分析工具,自动分析学习者的讨论记录,基于分析结果,用知识图谱可视化小组协作探究内容和互动状态。学习者通过查看图谱,结合度中心性等参数增长曲线,反思和评估小组协作探究进程,优化探究路径。Yilmaz和Yilmaz(2020)通过教学代理为小组成员提供群体意识支持,帮助学习者规划协作分工,评估其是否承担了共同完成小组任务的责任及其对小组绩效的贡献。具体而言,在任务开始前,学习者需要回答教学代理的问题,以完成任务计划和小组分工;在任务结束后,学习者通过点击“让我们评估小组工作”按钮,来回答一系列有关计划执行过程与成果的问题,如“在完成任务和小组协作的过程中,你是否遇到了一些问题?”“基于本周的协作过程,你认为是否有需要改进的地方?”等。研究结果表明,使用教学代理的实验组,其协作学习态度显著优于控制组,这表明群体意识工具的使用能够提高协作学习满意度,并促进更多积极态度的产生。
综上所述,当AI作为一种工具支持学习者开展协作学习时,主要遵循两条路径: 一是“特征挖掘—可视化表征与反馈—感知调节”。通过收集学习者在协作学习过程中产生的多种模态数据,融合学习分析与AI算法,挖掘认知、情感和社交等多维度动态特征,进而以可视化方式表征数据挖掘结果,为学习者个体与群体提供个性化反馈,促使学习者觉察、协商并调整小组交互行为,提高协作意识并优化协作路径。二是将结构化脚本和互动支架内嵌到聊天机器人或教学代理中,通过预设对话流程与策略机制,引导学习者设定目标、规划任务、反思和评估协作成果,推动其开展更具建设性的互动,以提升协作过程质量。随着对协作学习过程复杂性认识的深化,现有研究关注的关键问题是,如何融合并拓展认知、情感与社交等多维信息,构建集成化、可视化的反馈机制,在学生个体、小组群体、班级集体等不同层面开展更精准、更个性化的协作干预。
(二)AI作为智慧学伴参与学生协作学习
随着生成式AI的爆发式发展,AI智能体未来可能成为一个具有主动性、能够模拟甚至引导复杂交流的“类人主体”。在这一变化中,原有协作学习实践中技术作为工具的人机关系被直接打破,研究者们开始探索AI作为主体参与协作学习的可能性。在此情景下,AI远非简单的对话交互工具,而是通过构建多层次、多维度的互动机制,以协作伙伴深度介入群体知识建构、情感调节与社会互动的过程。
1.认知维度:从知识传递到激发认知冲突
在认知层面,AI作为智慧学伴的核心价值在于通过对智能体对话策略进行设计,有效激发社会认知冲突,引导小组学习者开展批判性对话,推动群体建构的深度与广度,完成超越人类智慧和机器智能的复杂任务,实现人机协同的智慧创生(Molenaar,2022)。例如:李海峰和王炜(2024)利用文心一言、学习分析和腾讯QQ等技术工具,开发了争论式智能会话机器人,通过在人机会话反馈中嵌入“争论噪声”,诱发学习者与大语言模型进行批判性会话,使学习者产生质疑、分析、批判或改进的意识与行为。结果表明,使用这一机器人的实验组的学习成绩、批判性思维能力、问题解决能力和学习态度显著优于对照组。Guo、Zhong、Li和Chu(2024)设计了Argumate聊天机器人,使其与学习者进行一系列面向任务的对话,引导学习者明确论点、论据以及反驳等论证要素,并将学习者的论证结构可视化,作为论证伙伴支持学习者开展课堂辩论。另有研究者引入智能体伙伴支持学习者开展协作编程学习(Wang et al., 2025),或让其扮演知识掌握水平较低的同伴,让学习者在教同伴学习的过程中增进其对原有知识的理解(Nguyen, 2023)。不同于传统知识传递型学伴,智能时代的AI认知型学伴通过与学习者开展“生成—质疑—重构”的对话循环,引导学习者进行高阶思维活动。例如:Liu等(2024)发现高绩效小组在与AI交互中遵循“生成—监控—应用—评估”的框架,AI通过提出质疑并补充不同视角的观点,促使小组学习者不断调整群体认知结构,实现从浅层理解到深层建构的转变。
2.情感维度:从情绪识别到情感引导
在情感层面,持续更新的AI使得机器一方面能表达出某些拟人化的情感,另一方面能认知人类的某些情感化表达。在传统协作学习中,情感因素往往被忽视或难以量化,而情感型学伴通过“情绪识别—情感理解—情感表达”这一运作机制(郝祥军,顾小清,柏宏权,2025),实现对学习者情感状态的精准捕捉与及时干预,进而为参与协作学习的学习者提供鼓励与陪伴,以增强小组学习者的归属感、自我效能感与协作学习动力。具体而言, AI情感学伴通过实时分析学习者对话中的语言特征、语音语调、面部表情等多维数据,识别其情感状态(如积极、消极、中性),并据此生成个性化的情感支持策略。例如: Hew等(2023)使用Google Dialogflow设计并开发了一款学习伙伴聊天机器人。该机器人的对话设计以社交存在框架为基础,采用特定的沟通策略,如运用表情来传达情感、表达赞赏和支持等,从而将社交存在投射到与参与者的互动中,有效缓解了学习者在线学习过程中的孤立感。Xie、Liu、Chen和Liu(2021)设计了一个名为MOCA的在线会话代理,通过与学习者的对话深入了解其学习动机与学习态度,以进行有针对性的引导和干预,进而提高学习者的自我效能感和协作学习参与度(见图5)。

3.社交维度:从角色扮演到构建社会关系
在社交层面,AI通过模拟社会性行为来协调小组互动,帮助学习者建立和维护积极有效的社会关系网络。它通过承担小组中的特定角色(如提问者、总结者),或引导对话的话轮转换,直接介入并优化群体的社交行为。例如:李海峰和王炜(2024)开发的争论式智能会话机器人,通过扮演认知冲突的社交触发者角色,作为协作网络中的一个能动节点,主动塑造群体的互动模式和氛围。Kim和Cho(2023)让AutoDraw扮演构思和创作伙伴的角色,与学习者一起协同完成绘图任务。结果发现,这种方式为学习者创造了更有意义的学习体验,并显著提高了绘画任务的质量。
以上的研究成果已经证明,当AI作为智慧学伴参与学习者的协作学习时,能够在认知、情感和社交三个层面发挥积极作用。在认知层面,学习者能够针对特定学习问题与机器开展深入全面的沟通交流、争论和对话协商,通过人机批判性互动形成对复杂问题的共识,明确学习方向,修正学习策略,进而培养高阶技能。此外,人机交互本质上是社会性的。因而,在情感和社交层面,人类学习者倾向于将计算机视为社会生物,尽管他们知道机器没有情感或者意识,但通过与拟人化的机器交互,学习者能够接收到鼓励、支持或者反驳,在增强学习者自我效能感、学习动机、学习参与和社会存在感等方面具有重要作用(Adam, Wessel, & Benlian,2021)。目前,AI作为学伴赋能协作学习的深层价值在于其与人类学习者之间形成的“人机协同”动态演化机制。这种协同超越了单向的技术工具属性,转为动态生成的双向协作,呈现为一种互为主体、互促生成的共生形态(黄涛,张振梅,刘三女牙 ,2025) ,即智能系统不仅可以作为一种辅助工具,还可以成为人类的合作队友,扮演“辅助工具+合作队友”的双重角色(许为,葛列众,2020)。当前研究关注的核心问题在于如何设计、增强和优化学习者与AI 之间的协同互动,使其更具开放性、探索性和批判性(Ouyang & Jiao, 2021)。
(三)AI作为智能导师指导学生协作学习
面对多个小组的协作学习,教师难以全面监控或干预各个小组,小组学习者学习投入度不足、知识建构浅层化等问题需要其他力量的介入才能解决。在多模态传感器、自然语言处理、语音识别和学习分析等技术的融合赋能下, AI可以作为智能导师,或者向导型代理,通过营造模拟教学场景或与学习者进行对话,逐步引导和鼓励学习者参与到协作学习活动中,并以导师或助教身份提供认知、情感与社交支持,通过人机协同教学开展协作学习活动。
1.认知维度:作为知识建构的引导者
作为认知导师, AI赋能的核心路径在于通过将隐性的群体认知过程外显化,为学习者提供个性化的学习支持、学习分析与资源推荐、学习指导与反馈等,促进协作群体实现知识深化与概念整合。具体而言,其核心机制是通过实时分析讨论内容、识别认知缺口,进而提供动态反馈与资源支持。例如:Zheng等(2025)采用Bert模型自动分析学习者讨论记录中所包含的话题分布与特征,并结合知识图谱以及LDAvis等工具可视化呈现群体认知结构,进而为各组提供个性化的反馈结果与调整建议,并为其推荐合适的学习资源,有效提升了小组的协作知识建构水平与共享调节能力。李海峰和王炜(2023)以ChatGPT和QQ系统为基础开发了探究型学习系统和智慧助教,智慧助教充分利用ChatGPT的内容创造、类人会话、语境理解等特征,通过主动提问、聚敛关键观点、诱发批判性反思等策略,引导小组学习者深入辨析问题本质(见图6)。 Gao 、Xu 、Yang和Hu (2022)则使用计算机代理为学习者在线论证提供动态自适应支持。通过自动识别学习者当前讨论内容的类型,计算机代理与学习者进行自适应对话,引导学习者反思并完善论证内容及结构。

2.情感维度:作为学习动机的激励者
作为情感导师,AI可以引导学习者进行更多的批判性对话,通过及时给予鼓励与表扬,使学习者积极地对待协作任务。例如:Nguyen (2023)让会话代理扮演导师的角色,通过与学习者对话,了解学习者对海洋生态系统相关知识的掌握情况,并鼓励小组学习者通过有效互动,积极参与协作知识建构。Li (2023)将ChatGPT整合到翻转课堂中,设计并实施了一个基于ChatGPT-FLGA的学习系统。系统可以通过分析QQ群中个人的学习参与情况,由AI教师鼓励参与度较低的学习者积极提问。此外,AI教师还会提醒学习者质疑ChatGPT反馈内容的准确性,鼓励其与自身进行批判性对话。研究发现,实验组的项目绩效得分、自我效能感、学习动机和创造性思维能力得分显著优于对照组,证明ChatGPT扮演的智能导师能够激发学习者的学习兴趣,并引导学习者开展批判性和创造性学习活动。
3.社交维度:作为群体互动的协调者
在社交层面,智能导师可以实时分析群体社交行为,通过提出问题、引导讨论以及动态调整小组构成与分工,优化小组交互与协作。例如: Tissenbaum和Slotta (2019)开发的多智能代理系统(如学习者分组代理、共识代理、资源分配代理和进度代理等),能够实时捕获并分析学习者的交互数据,并基于此动态调整小组构成、资源分配与任务进程,从而在班级层面实现协作探究小组的即时动态编排。Echeverria、Yang、Lawrence、Rummel和Aleven(2023)使用Lynnette和APTA两个AI系统为学习者提供数学线性方程学习支持。其中,Lynnette作为认知导师,以提示和反馈的形式为学习者提供分步指导,让学生单独求解方程;APTA作为教师助手,通过分析Lynnette中学习者的学习状况与学习需求等个性特征,可以自适应地指导一名学生(同伴辅导员)辅导另一名学生(被辅导者),实现个人学习到同伴协作学习之间的动态转换。
综上,以ChatGPT为代表的生成式AI作为“教师”角色进入课堂,使得人机协同教学成为教育教学研究与实践的新风向。具体而言,在认知方面, 人机协同教学可以实现智能诊学、智能助学、精准评学和个性化导学等,为协作学习过程提供全面支撑。在情感方面,智能“教师”可以通过适时地对学习者的积极参与行为给予表扬与鼓励,增强学习者的自信心和学习动力,引导学习者积极承担协作任务。在社交方面,从优化小组交互、动态课堂编排等方面为学习者提供社会支持。当前研究关注的核心问题是如何设计和优化人机协同教学,尤其需要解决智能导师的适应性决策、多模态交互设计及教育伦理边界等问题。
五、总结与展望
(一)研究结论
本研究从AI在协作学习中扮演的关键角色入手,结合协作学习在认知、情感和社会多个维度的特征,深入分析了不同角色如何诱发并促进学习者的有效互动,从而提升协作学习质量。其基本结论为:AI赋能协作学习,以互动对话为特征,以学习分析、数据挖掘为抓手,凭借人机交互技术,通过扮演智能工具、智慧学伴和智能导师三种角色,以面向过程的实时测量方式,全面、系统地监控协作的细粒度过程,在认知、情感和社会多个维度为学习者开展协作学习提供支持,并以智能化的干预方式促进学习者的任务理解、意识调节与评价反思等。如前所述,协作学习的认知过程是融合了个体概念转变和群体协同建构的双向循环过程,该过程的核心在于社会认知互动,而这种互动的核心动力源于认知冲突。认知冲突的产生与消解对于个体修正、调整、完善、创新认知结构及群体实现有意义的协作学习具有重要意义。而AI通过扮演智能工具、智慧学伴与智能导师,无论是通过工具可视化表征多维度的交互信息,抑或是作为学伴或导师与学习者进行多轮次的对话,其本质上都是诱发与消解社会认知冲突的过程。 一方面AI可以通过可视化工具外化原有“人—人”协作交互中认知、情感和社会交互的参与信息,呈现组间及组内的协作交互信息差,促使学习者发现冲突,围绕这些认知冲突展开更有深度的、有意义的协商,最终促进协作群体的知识建构。另一方面,AI扮演同伴和导师的角色,可以在学习者对话交互的过程中,主动提出问题或引导学生质疑与批判,诱发学习者群体及个体的认知不平衡,从而促使其不断内省,反向促进自身的认知加工和完善。
然而,通过综述可以发现,目前AI赋能协作学习仍然存在以下几个问题: 一是作为智慧学伴和智能导师而设计并开发的AI,其理论基础仍待探索。二是大多数研究都聚焦从协作学习环境中收集相关多模态数据、预测学习成果以及对学习者和学习过程进行自动化建模,而如何将现有研究结果应用于真实的协作学习课堂仍未得到充分探索, AI赋能协作学习的实践场域仍然缺乏。三是由于AI,包括以ChatGPT为代表的生成式AI,缺乏社会情感技能,目前尚未有研究者专门设计为学习者提供情感支持的AI工具,仅依靠数据分析“冷冰冰”的结果,提供一两句鼓励性话语,无法真正表现出同理心,容易让学习者在使用和对话过程中感到沮丧和失望。四是学习者使用生成式AI的素养高低不一,生成式AI的类人语言表达,容易导致学习者盲目相信其反馈的信息,将其作为知识索取对象而产生过度依赖。但用于训练ChatGPT的海量数据中夹杂着大量错误或虚假信息,过度依赖不加辨别地使用,会阻碍学习者批判性思维、创造性思维等高阶技能的发展。
(二)未来研究展望
结合现有研究进展,未来AI赋能协作学习的研究可聚焦以下方向。
1.增强多维感知信息的可视化表征与可解释性
如前所述,无论AI扮演哪一类角色,其本质上都是通过诱发与消解社会认知冲突来促进协作群体感知和共享调节学习的过程,而驱动学习者群体感知产生的关键,在于如何对采集到的认知、情感和社交等多维感知信息进行可视化融合表征(蒋佳东,郭俊杰,2025) 。未来研究要持续突破单一维度的信息呈现方式,开发能够动态、关联地展示认知参与、情感状态与社会互动之间复杂关系的感知工具,帮助学习者直观全面地理解个体行为与群体动态之间的内在联系,从而引发更具针对性的调节行为。此外,还要注意增强AI生成信息及反馈的透明度与可解释性,引导学习者从被动接受信息转向主动进行协作反思。
2.深化AI在协作学习中的动态角色适配机制
已有研究者提出AI的角色并非一成不变,而是需要精准辨识学生的学业状况和学习需求并做出动态调整,以满足学生多样化的学习需求。尤其面向协作学习这样一种更为复杂的学习过程, AI动态转换角色是赋能协作群体共享调节学习的关键。因此,需要超越静态的角色划分机制,探索AI如何根据协作任务阶段、小组互动状态进行动态角色切换。例如:在任务初期, AI可作为“智能工具”辅助小组规划分工;当小组讨论陷入僵局时,可转换为“智能学伴”引发与消解组内认知冲突;当小组偏离任务目标时,则扮演“智能导师”进行引导干预。因此,后续研究可关注开发基于协作过程多模态数据的实时决策模型,以实现AI角色的动态转换。
本文内容仅供参考,不构成任何专业建议。使用本文提供的信息时,请自行判断并承担相应风险。



