怎么从零开始做 Google SEO?如何才能获得高排名?

SEO是我们做独立站、跨境电商、AI出海的重要获客渠道。如何从零开始做SEO?如何被收录?如何优化排名?——这是我在做出海获客增长过程中真真实实遇到的问题,所以我整理了我学到的一些方法,希望这篇写给纯新小白的SEO教程(全文都是一些可实操的方法论),可以给你带来一些帮助。
做Google SEO,首先我们需要理解Google网站。比如Google是如何运作的?理解我们的网站和内容的核心逻辑和机制是什么?
针对这个问题,最全面、最好的方式就是查看Google官方文档,写得超级详细!(帮你们整理好了)
只需要花2个小时仔仔细细地看完这篇官方文档,你会对应该怎么做、不应该怎么做,有非常清晰的认识和了解。
Google SEO的核心逻辑:抓取-渲染-收录
抓取(Crawling):Google 派出爬虫程序,沿着网页中的链接(内部链接、外部链接)访问你的网站,读取页面 HTML 代码,收集页面内容和链接信息,并将数据暂存到 Google 服务器。
渲染(Rendering):爬虫抓取 HTML 后,会模拟用户浏览器的行为,加载页面中的 JavaScript、CSS、图片等资源,生成页面的 “可视化版本”,还原用户实际访问时看到的内容。
收录(Indexing):Google对渲染后的页面内容进行分析(包括关键词、主题、质量、相关性),若符合收录标准,会将页面存入其索引数据库(相当于图书馆的 “藏书目录”)。页面被索引后,才有可能在用户搜索相关关键词时展示。
如何让谷歌知道我们的网站是优质网站?
(一)内容:语义匹配度+意图匹配度
语义匹配度:谷歌通过自然语言处理技术,判断页面核心主题与用户搜索查询在 “深层含义” 上的契合程度,而非单纯的关键词字面匹配。(谷歌能理解同义词、上下文关联和主题相关性)
优化建议:
1. 主题一致性:页面内容需围绕核心主题展开,避免堆砌无关关键词,用小标题分层阐述,避免主题分散。比如 AI 工具页不能混入大量无关的行业新闻。
2. 强化匹配信号:核心关键词自然融入标题、H1 和首段,同时补充 2-3 个相关语义词(如核心词 “AI reading assistant”,语义词 “research paper summary”“multilanguage support”)。
意图匹配度:页面内容、结构与用户搜索背后 “真实需求” 的契合程度,谷歌的终极目标是让用户通过搜索快速达成目的。优化建议:
1. 先判断关键词意图:谷歌通过算法将用户搜索意图分为信息型(查知识)、导航型(找特定网站)、交易型(想购买 / 操作)、商业调查型(做决策前对比)四大类。比如 “如何用 AI 总结论文” 是信息型,需做教程类内容(需要用 “问题 - 解答 - 案例” 结构);“购买 AI 总结工具” 是交易型,需优化产品落地页。
2. (通过揣测用户的搜索心理和动机)提升内容关键词匹配度,即你的内容 VS 用户想看什么。
分享几个tips:
看语义:如果关键词有多个语义,我们只回答一个是不对的,尽量都回答到
搜索关键词,看看Google都出来什么信息——其实就是假设如果你是用户的话,是否可以满足需求
提升用户行为反馈:如果用户点击页面后快速跳出(高跳出率),说明意图不匹配;若长时间停留、完成转化(如注册、咨询),则是强匹配信号
看数据:若某关键词排名下滑但流量稳定,大概率是意图匹配不足,需调整内容方向
提升内容质量:提供原创、深入的价值,比如 AI 工具页详细说明功能优势、使用场景,而非泛泛而谈
(二)网站权威性
想要提升网站权威性,最核心的一个指标就是入站外链(即有多少其他网站上放了我们网站的链接)——权重高,是给到谷歌的核心信号。
如何获得尽量多的入站外链呢?
策略1:输出 “高价值原创内容”,让行业网站主动引用这是最自然、最有效的方式。
策略2:优质博文,即给行业垂类网站高权重账号投稿(如 Medium、TechCrunch、ProductHunt Blog),文章中自然植入链接。
策略3:用户案例/合作背书,与高校实验室、AI创业公司合作,邀请对方在官网、博客或社交媒体上推荐我们,并附上产品链接。
策略4:被行业平台收录(如 G2、Capterra、ProductHunt),这些平台的权重高,且能带来精准流量,同时生成高质量入站外链。
(三)网站结构清晰
如网站结构清晰易懂、导航栏清晰明确、内链清晰...
(四)页面体验好
如页面加载快、移动端友好、无干扰广告,核心内容易获取等(有一些工具可以判断和优化)。
最后,可以去看看竞品或者高质量网站,了解它们的页面布局、内容格式是怎么样的,然后沉淀出自己可以重复使用的网站内容模板。(比如针对深度知识类的、工具对比型的、品牌故事类的...)
02
被Google收录
第一步:提交站点地图
因为我们是自己开发的网站,所以我用的是这个工具来辅助提交:https://seo.2uncle.com/tools/submit-sitemap,有一些伙伴是用一些自带的建站工具开发的独立站, 就直接提交就好。
具体的操作方式是在Google search consle-sitemap这里,提交站点地图。输入的格式是https://xxxxxx/sitemap.xml(固定格式,中间替换成自己的网站链接,例如:https://shioa.ai/sitemap.xml)。
如果提交成功,状态会显示成功。如果有错误,也会如下图这样提示。通过提交站点地图,谷歌就可以解析出你的网站有几个页面,这样更有助于SEO的搜索优化。
第二步:重点页面提交Google search-console 页面,加快索引
核心页面需要单独提交一下,加快被Google收录的时间(我基本上提交过去2天就能被收录了)。
把链接粘贴到搜索栏,点击回车。如果已经被收录了就会有如下图提示,但是如果没有的话,就点击【请求编入索引】就可以了。
提交之后就等待就好了,多次提交同一个页面没有任何影响,不会产生不好的影响,也不会有帮助。
第三步:持续优化你的内容
排名是会随时发生变化的,所以要持续关注排名和数据。
如果数据上来了,但是没有转化,可能就是内容不满足用户的需求,需要再进行调整修改;如果排名往下掉,可能是标题、内容不够吸引人...
03重中之重:关键词
我认为关键词是做SEO最重要的一部分,因为用户在Google搜索用的就是关键词,他们通过关键词找到我们。
(一)关键词的筛选和使用
可以把关键词分为三类:核心关键词、一级关键词、长尾关键词,这三类关键词承担着不一样的作用。
1、核心关键词
作用:抢占 “品类认知”,覆盖最大范围的潜在用户;让用户知道你是 “xxxx”
数量:2-3个
应用:网站权重最高的页面,冲击排名,如首页标题、H1、Meta Description、核心段落优先布局这些词(自然融入,不堆砌)
格式:一般无具体修饰词(仅产品核心定位、品类);回答 “是什么”
2、一级关键词
作用:引流 + 支撑核心词的语义关联(帮助谷歌理解网站主题)
数量:不超过10个
应用:对应细分功能页 / 案例页(如 “学术论文总结” 页、“投资人专用” 页)的标题、H1、内容中
格式:1 个核心修饰词(功能 / 用户 / 场景)
3、长尾关键词
作用:填充流量矩阵,覆盖 “细分场景 / 痛点” 的精准用户,同时支撑核心词 / 一级词的语义关联(帮助谷歌理解网站主题),提升整体排名。
数量:不限
应用:博客文章标题、H2、核心内容中,自然引导用户点击核心功能页(转化)
格式:2 个及以上修饰词(场景 + 痛点 / 方法 + 人群);回答“怎么用 / 在什么场景用”(行动型)
*注意事项:
1、一个页面只聚焦 1 个核心 / 一级关键词(主词)+ 2-3 个语义变体(辅词),避免多个页面抢同一个词(关键词内耗)。
2、避免关键词堆砌:核心 / 一级关键词在页面中自然出现 2-3 次即可,长尾词 1-2 次,谷歌更看重 “语义关联” 而非 “密度”。
3、语义关联优先:在核心 / 一级关键词周围补充 “相关语义词”,帮助谷歌理解页面主题。
4、锚文本多样化:内部 / 外部链接的锚文本避免全用同一个词,需混合变体。
(二)怎么选择关键词
在了解了该如何选择关键词之后,我们需要开始选择关键词了——这决定了我们的网页要写什么关键词、要重点优化什么关键词。
需要明确一个原则,我们既不能选太泛的 “大词”(竞争激烈、流量不精准),也不能选太窄的 “长尾词”(流量太少、难以规模化)。
1、收集关键词
首先可以通过自己想、AI,以及一些SEO工具去挖掘关键词。(可以同产品、用户、市场三个维度延伸思考)。
分享几个我在用的免费工具:Google Keyword Planner、Google analys、Google Search Console、Ubersuggest(插件)
其次还可以打开竞品的官网,看其标题、H1、功能页的关键词;去 ProductHunt、Reddit(r/AI、r/Entrepreneur)、LinkedIn Groups,看目标用户讨论时常用的词;
总而言之,这一步就是把所有能想到关键词都先放进来,避免遗漏。
2、清洗关键词
从挖掘到的几百个词中,用以下4个维度筛选,最终保留2-3个核心关键词;10个以内一级核心词,以及不限个长尾核心词。(再次提醒,要那种贴合产品、用户、场景、市场的,且流量相对大一些,竞争度尽量中小的)。

3、核心词验证与迭代
用数据说话,动态调整。
验证指标(通过 GSC+Ahrefs 监控):排名变化、流量质量、转化效果。迭代调整(每 1-2 个月优化一次):
保留:排名上升、流量优质、转化高的核心词,加大这些词的内容权重(如在更多内部链接中指向对应页面);
替换:连续 3 个月排名无进展、跳出率高的词(可能是竞争度太高或与用户意图不匹配),替换为 “长尾变体词”。
(三)怎么用关键词
把精心筛选的关键词放在对应的页面标题、核心表述、小标题等位置。
可以像我这样开一个工作表,写清楚自己要优化的SEO关键词,这样无论是在写内容,还是做复盘的时候,都很方便可以回溯优化。

(四)核心词选择避坑指南
1、不要追求 “高搜索量” 而忽略 “相关性”:比如 “AI chatbot” 搜索量高,但与产品功能无关,带来的流量都是无效的;
2、不要堆砌 “相同核心词”:比如所有页面都用同一个词,会导致关键词内耗(谷歌不知道哪个页面该排名);
3、不要忽略 “英文关键词的变体”:用户可能搜索不同的词,但在某个语境下是类似的意思(比如APP、tool、assistant),需适当覆盖变体词;
4、不要选 “太新的词”:需选择有稳定搜索量的词,要不然很难给到及时的反馈,看到效果。
04怎么写内容?
(一)构建内容网络
我觉得,构建内容网络就和交一位新朋友一样,你需要让Google认识从各个方面、各个维度认识你是谁,它认可你之后,才会愿意把你推给广大用户。
还是拿交朋友举例,要让对方知道:我是谁、我的过往经历、我的性格、我的兴趣、我可以为你提供的价值...
如果对方他觉得“我是一位好人、一位值得交往的人”,那么,他就愿意给你一些“朋友才能享受的好处”。
如何让Google从各方面认识我们呢?靠内容。
我自己的方法是建一个表格,把我能想到的所有内容都放进去,然后按照排期补充内容;并且每篇内容对应1个核心想要优化的SEO关键词。
(二)操作技巧
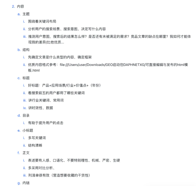
一篇内容,可以拆分成主题、结构、标题、目录、正文、内链、配图几个部分。每个部分都有一些小技巧,我截图放在下面了,大家在写的时候可以对照。

另外也再分享一个我的内容撰写SOP,每次在撰写博客之前都可以按照这些步骤。

(三)数据分析
写完只是一个开始,后续要需要持续地监测数据、分析数据,这是必不可少的步骤。
本文内容仅供参考,不构成任何专业建议。使用本文提供的信息时,请自行判断并承担相应风险。



